PV Elite

Aspect Pressure Vessel

PV Elite®

Co je PV Elite?

PV Elite je komplexní inženýrská aplikace určená pro návrh, analýzu a hodnocení tlakových nádob a výměníků tepla. Široce ji využívají inženýři v procesním, chemickém, ropném a plynárenském průmyslu a v energetice, aby zajistili, že tlakové nádoby jsou bezpečné, spolehlivé a vyhovují různým mezinárodním normám a předpisům pro návrh.

PV Elite poskytuje inženýrům, projektantům, odhadcům, výrobním pracovníkům a inspektorům řešení, která odpovídají jejich potřebám při návrhu tlakových nádob a výměníků tepla. Díky uživatelsky přívětivému rozhraní je software ideální jak pro pravidelné, tak příležitostné uživatele, kteří potřebují rychlý start a jistotu ve výpočtech podle bezpečnostních norem.

PV Elite je kompletní řešení pro rychlý a intuitivní návrh nových tlakových nádob. Rovněž umožňuje vyhodnocení a přehodnocení stávajících nádob, včetně analýzy vhodnosti pro provoz (fitness for service). Software zohledňuje celou nádobu a pokrývá všechny požadavky na tloušťku stěn a analýzu napětí u vertikálních věží, horizontálních nádob a výměníků tepla. Je možné vyhodnocovat i jednotlivé komponenty nádoby.

Uživatelé těží z rychlejších pracovních postupů díky návrhu a analýze trubkovnic, analýze obdélníkových a nepravidelných nádob a analýze jednotlivých komponent. PV Elite zvyšuje důvěru ve výpočty podle bezpečnostních norem díky návrhovým nástrojům a průvodcům softwaru, stejně jako díky komplexní kontrole chyb, která poskytuje jasné, stručné a přesné výsledky.

Tlakové nádoby a výměníky tepla jsou složité zařízení, která pracují pod vysokým tlakem a při vysokých teplotách, nesou zatížení z připojeného potrubí a mohou obsahovat nebezpečné kapaliny. Bezpečnost je zásadní, protože selhání takového zařízení může mít katastrofální následky. Porucha tlakové nádoby může způsobit vážné poškození průmyslového zařízení a potenciálně vést ke ztrátám na životech. PV Elite se používá k zajištění správného provedení výpočtů podle uznávaných mezinárodních norem, aby byla konstrukce tlakové nádoby nebo výměníku tepla bezpečná.

PV Elite se typicky používá, když:

  • nádoba obsahující kapalinu je pod tlakem,
  • jiné zatížení by mohlo ohrozit bezpečnost nádoby,
  • je vyžadován pojistný certifikát od Notified Body.

Průmyslová odvětví, kde se používá:

Díky široké škále návrhů a použití tlakových zařízení se PV Elite používá v mnoha různých průmyslových odvětvích. PV Elite pomáhá zajistit, že nádoba je vhodná pro daný účel v jakémkoli odvětví, kde je kapalina skladována v nádobě, nebo kde se používají výměníky tepla v chladicích či topných procesech – například:

  • Ropa a plyn
  • Petrochemie
  • Chemický průmysl
  • Farmacie
  • Potraviny a nápoje
  • Vodárenství
  • Energetika – jaderná / nejaderná
  • Těžba
  • Námořnictví
  • Veřejné služby
  • Infrastruktura / AEC / BIM

Výhody PV Elite

Renomovaný software:

  • Software mezinárodně uznávaný EPC společnostmi, vlastníky provozů a notifikovanými orgány.

Komplexní dodržování norem:

  • PV Elite podporuje širokou škálu mezinárodních kódů a norem, čímž zajišťuje, že návrhy jsou v souladu s předpisy po celém světě. Provádí analýzu podle mezinárodních standardů – ASME Section VIII Divisions 1 a 2, PD 5500 a EN-13445.
  • Rychlé hodnocení API579 (Fitness for Service) pro posouzení aktuálního stavu a zbývající životnosti stávajících tlakových nádob.
  • Dodržování norem pro vítr a seizmickou odolnost (např. ASCE, NBC, UBC, IS, atd.).

Uživatelsky přívětivé rozhraní:

  • Intuitivní návrh: PV Elite nabízí uživatelsky přívětivé rozhraní, které zjednodušuje proces návrhu a analýzy. Grafické rozhraní umožňuje snadnou navigaci, což výrazně zkracuje dobu potřebnou pro osvojení programu méně zkušenými uživateli. Logický pracovní postup „navrhujte během práce“ činí software snadno pochopitelným a efektivním při použití.
  • 3D vizualizace: Software poskytuje 3D vizualizaci a umožňuje snadnou tvorbu realistických modelů tlakových nádob a výměníků tepla, což je zvláště užitečné pro včasné odhalení potenciálních problémů během návrhu, včetně rychlého definování okrajových podmínek.

Detailní analýza a simulace:

  • Analýza zatížení a napětí: Software nabízí komplexní analýzu zatížení, napětí a chování materiálů za různých podmínek, včetně větru, seizmických vlivů a tepelných zatížení.
  • Návrh komponent: Možnost navrhovat a analyzovat jednotlivé komponenty, jako jsou pláště, dnové kryty, trubky, podpěry a sedla, poskytuje podrobné informace o každé části tlakové nádoby.
  • Bohatý obsah: Definice materiálů nádrží, data o potrubí a ocelových komponentách, místní zatížení větrem a seizmické zatížení z mnoha regionálních trhů – vše je zahrnuto.

Efektivita a produktivita:

  • Automatické výpočty: PV Elite automatizuje mnoho složitých výpočtů potřebných pro návrh tlakových nádob, což výrazně snižuje čas, který inženýři musí věnovat manuálním výpočtům.
  • Znovupoužití návrhu: Inženýři mohou snadno znovu použít existující návrhy, což urychluje vývojový proces a zajišťuje konzistenci napříč projekty.

Vylepšené zprávy a dokumentace:

  • Přizpůsobitelné zprávy: PV Elite generuje podrobné zprávy, které lze přizpůsobit konkrétním potřebám projektu nebo klienta. To zahrnuje souhrny, podrobné výsledky analýz a dokumentaci souladu s normami.
  • Komplexní dokumentace: Software poskytuje podrobnou dokumentaci návrhového procesu, což usnadňuje sledování rozhodnutí a změn v návrhu v průběhu času. Výsledky analýz jsou strukturovány podle MAWP a typu komponenty, což uživateli i inspektorům umožňuje snadno ověřit přesnost rovnic a výpočtů uvedených ve zprávách.

Integrace s jiným softwarem:

  • Interoperabilita: PV Elite lze integrovat s dalšími produkty Hexagon, jako jsou CADWorx Plant Professional a Intergraph Smart 3D, což umožňuje plynulou výměnu dat a efektivitu pracovních postupů. Obousměrná integrace s modulem Equipment v CADWorx Plant Professional snižuje riziko chyb a nákladného opakování mezi disciplínami návrhu zařízení a analýzy napětí.
  • CodeCalc: Součástí je CodeCalc pro rychlý a efektivní návrh a hodnocení jednotlivých komponent.

Školení a podpora:

  • Technická podpora: Hexagon poskytuje komplexní technickou podporu pro uživatele, zahrnující řešení problémů, aktualizace softwaru a doporučené postupy, čímž zajišťuje, že týmy mohou plně využít možnosti softwaru. Hexagon pravidelně aktualizuje PV Elite, aby byla zajištěna shoda s nejnovějšími normami a standardy a zároveň zlepšena funkčnost a výkon.
  • Školící materiály: Uživatelé mají přístup k různým školícím zdrojům, včetně webinářů, tutoriálů a dokumentace, které jim pomáhají maximalizovat výhody používání PV Elite. K dispozici je také bezplatné eLearning školení přes Hexagon University.

Snižování rizik:

  • Bezpečnost a spolehlivost: PV Elite pomáhá minimalizovat rizika spojená s poruchami tlakových nádob tím, že zajišťuje, že návrhy splňují přísné bezpečnostní standardy a osvědčené průmyslové postupy.
  • Hodnocení způsobilosti k provozu (Fitness-for-Service, FFS): Software obsahuje nástroje pro posouzení zbývající životnosti a integrity stávajících nádob, což umožňuje provozovatelům činit informovaná rozhodnutí o údržbě a opravách.

Globální dosah a přijetí v průmyslu:

  • Široké využití: PV Elite je široce používán společnostmi v různých odvětvích po celém světě, což svědčí o jeho spolehlivosti a důvěře, kterou mu odborníci věří.
  • Průmyslový standard: Je uznáván jako standardní nástroj pro návrh a analýzu tlakových nádob, často preferovaný inženýry pro své komplexní funkce a snadné použití.

PV Elite je výkonný nástroj pro inženýry zabývající se návrhem a analýzou tlakových nádob. Jeho kombinace snadného použití, komplexní shody s normami, pokročilých analytických funkcí a integrace s dalšími inženýrskými nástroji z něj činí neocenitelný nástroj pro zajištění bezpečnosti, spolehlivosti a efektivity projektů tlakových nádob. Ať už se jedná o návrh nových nádob nebo hodnocení stávajících, PV Elite nabízí funkce potřebné k podpoře složitých inženýrských rozhodnutí.

  • Návrh a analýza nádob.
  • Návrh a analýza výměníků.
  • Návrh a analýza trubkových plechů.
  • Analýza obdélníkových a ne-kruhových nádob.
  • Analýza jednotlivých komponent.
  • Komplexní kontrola chyb.
  • Návrh podpěr: sedla, nohy, úchyty, trunniony a sukny.
  • Analýza pro horizontální přepravu vertikálních nádob.
  • Uživatelsky definovatelné reporty.
  • Mezinárodní analýza větru.
  • Mezinárodní seizmická analýza.
  • Mezinárodní normy pro nádoby.
  • Obousměrná integrace s CADWorx Plant Professional.
  • Analýza dopravy.
    Generování 3D PDF.
  • Stanovení limitů opotřebení a maximální povolené koroze.

Modelování tlakových nádob

PV Elite poskytuje intuitivní pracovní postup a funkce, které pomáhají mechanickým inženýrům vytvářet modely rychle, přesně a snadno, a v souladu s platnými návrhovými normami.

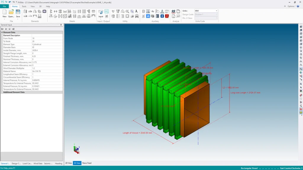
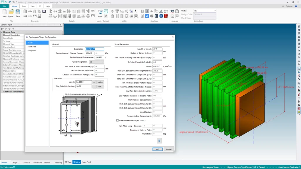
Obdélníkové tlakové nádoby

Možnosti obdélníkových nádob byly k dispozici v modulu CodeCalc PV Elite pro ASME VIII Div 1 Přílohu 13. Tyto možnosti byly rozšířeny a přesunuty do hlavního modulu PV Elite. Obdélníková nádoba může být modelována a analyzována podle ASME VIII Div 1 Příloha 13 i EN 13445-3 Sekce 15.

Zatížení přírub na podporách

Vnější zatížení trysek lze přenést na podpory nádoby. Nastavení dostupné v Konfiguraci, po aktivaci, automaticky přenese všechna aplikovaná zatížení trysek na podpůrnou konstrukci podle požadavků EN 13445. Tyto zatížení jsou pak automaticky zahrnuta do návrhu základů, šroubů a základových desek.

Únava materiálu (Fatigue Analysis)

Výpočty únavy materiálu lze provádět nejen pro příruby, ale i pro hlavní pláště a dny nádoby, přičemž se používá zjednodušené hodnocení životnosti svarových spojů vlivem tlakových výkyvů podle EN 13445-3, Část 17.

Hodnocení způsobilosti k provozu (Fitness-for-Service)

Nádoby v provozu mohou vyžadovat periodické hodnocení, zejména pokud je při inspekci zjištěna vada. PV Elite dokáže provádět hodnocení způsobilosti k provozu (fitness-for-service) podle API-579. Vadu zjištěnou při inspekci lze zadat do PV Elite a provést odpovídající výpočty Úrovně 1 a/nebo Úrovně 2. Tento přístup umožňuje provozovatelům mít jistotu, že nádoba nebo výměník je bezpečný pro další provoz.

Klasifikace podle PED (PED Classification)

Pro tlakové nádoby a výměníky tepla v souladu s evropskou směrnicí o tlakových zařízeních (PED) lze použít nástroj PED Classification. Tento nástroj provede výpočty na aktuálním modelu, aby určil shodu s normami pro návrh a výrobu podle PED, a během analýzy je podle toho generována zpráva.

Integrace analýzy nádob s CADWorx Equipment

Položky zařízení, jako jsou velké tlakové nádoby, jsou často velmi drahé a mají dlouhé dodací lhůty, protože se obvykle jedná o zakázkově vyráběné prvky. Zajištění včasné objednávky nádoby může být klíčové pro prevenci zpoždění ve výstavbě. Zvýšení efektivity může být proto zásadní. Snížení přepracování může být důležitou součástí zefektivnění tohoto pracovního postupu. Integrace mezi CADWorx Equipment a PV Elite může významně snížit potřebu přepracování jak pro návrháře, tak pro analytika. Nádoba navržená v CADWorx Equipment může být exportována přímo do PV Elite pomocí nativního formátu souboru PVDB. To analytikovi šetří čas při vytváření modelu od začátku. Nádoba může být poté analyzována v PV Elite a případné změny provedeny pro zajištění souladu s normami. Tyto změny mohou být následně znovu importovány do CADWorx Equipment pro aktualizaci návrhového modelu, aby bylo zajištěno, že návrh a analýza jsou vždy synchronizovány.

Nepravidelnost průřezu (Out-of-Roundness)

PV Elite dokáže provádět výpočty excentricity (out-of-roundness). Měření skutečně vyrobené nádoby lze zadat do mřížky a PV Elite provede výpočty excentricity podle požadavků vybraného kódu. Jsou možné výpočty podle ASME, EN 13445 a PD5500.

Návrh a analýza výměníků tepla

Tepelné výměníky jsou z mechanického hlediska složité, sestávají z mnoha trubek a podléhají různým podmínkám, jako je tlak a teplota. PV Elite může u tohoto typu zařízení pomoci díky výpočetním schopnostem podle různých standardů, jako jsou TEMA, ASME UHX, EN 13445 a PD 5500. Složitý vstup dat je zjednodušen a zefektivněn pomocí nástrojů, jako je automatický asistent pro rozvržení trubek nebo možnost importu z termálního návrhového softwaru HTRI. Analýza a zatěžovací případy, i když složité, jsou prezentovány v jednoduchých, snadno čitelných souhrnných tabulkách a podrobné výsledky lze vytisknout pro každý zpracovaný zatěžovací případ a pro každou kombinaci korodovaného a nekorodovaného stavu, dle volby uživatele.

Zjistit více

Pomoc a podpora